IC 706mk2

Načrti...

Moderator: s57uud

IC 706mk2

OdgovorNapisal/-a s52rs » 16 Jun 2014, 21:42

Zdravo vsem

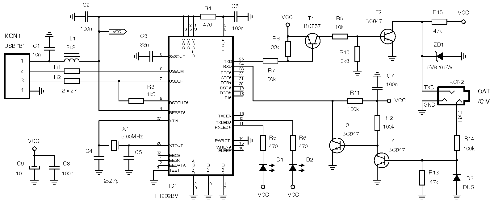
Zanima me kateri sw je primeren za IC 706mk2 s cat v vmesnikom (alusb-02) od s55al.
http://lea.hamradio.si/~s57nan/ham_radi ... _cati.html

Kateri free sw je za uporabo s tem umesnikom, mogoce tudi cw decoder/coder

Hvala, Mare
Priponke
usb_cati_sch.gif
(22.57 KiB) Še ni prenešeno
usb_cati_ph3.jpg
usb_cati_ph3.jpg (40.57 KiB) Videno 13714 krat
s52rs
 
Prispevkov: 80
Pridružen: 26 Apr 2014, 09:42

Re: IC 706mk2

OdgovorNapisal/-a s55m » 16 Jun 2014, 22:50

Katerikoli. Pa znak je S56AL oziroma dandanes S54S.
s55m
 
Prispevkov: 1596
Pridružen: 05 Feb 2004, 09:05
Kraj: KN12OR

Re: IC 706mk2

OdgovorNapisal/-a s55z » 17 Jun 2014, 09:24

Ja, katerikoli, vendar moraš najprej naložiti FTDI gonilnike... Pogooglaj za FTDI Drivers...

Po tem boš v sistemu videl nov COM port, ki ga v N1MM, Logger32, ... nastaviš za upravljanje postaje (CAT/CIV)... Vmesnik deluje na obeh sistemih... Torej bo delal tudi na IC706MKIIG ali katerem drugem ICOM-u... Na kenwoodu to ne dela, ker je treba signale invertirati...

Za oddajo CW ni namenjen, razen, če ne dogradiš RTS in DTR izhoda za PTT in CW - dva optična sprežnika (tudi sklopnika) - (optocoupler-ja eng) in dva ali štiri upore zadošča...

Za sprejem CW potrebuješ avdio vhod na PC zvočni kartici in potem program dekodira avdio signal in izpisuje znake... Za to potrbuješ le oklopljen avdio kabel direktno ali preko ločilnega transformatorja s postaje na računalnik... Predlagam pa, da se raje naučiš telegrafijo sprejemati na sluh... je hitreje in bolj natančno...


P.S.: Če bi kdo še delal ta vmesnik, imam še nekaj ploščic na voljo...
VY 73 & GL, Dragan S55Z, EPC #0760
HAMtech - Toys for real CONTEST-ers and DX-ers
s55z
 
Prispevkov: 2464
Pridružen: 13 Jul 2003, 03:29
Kraj: Ljubljana - JN76HB


Vrni se na Samogradnje

Kdo je na strani

Po forumu brska: 0 registriranih uporabnikov in 2 gostov

cron